道路上において作業や工事など一定の行為を行おうとする際は、道路使用許可を取得する必要があります。これは、道路の場所を管轄する警察署に対して申請するのですが、申請書のほかに使用する道路に関する図面を添付するように求められます。
この図面を作成するという作業はお悩みが多い点ですので、書き方について紹介させていただきます。図面をしっかりと書きたいと考えておられる方は是非確認してください。
申請に必要とされる書類
道路関連の手続きは地域ごとの実情に応じた取扱いがなされているため、管轄ごとに求められる書類にも差異が生じますが、下記の書類の提出を求められることが多いです。
①道路使用許可申請書
②道路使用の場所の位置図
③道路使用の場所または区間の見取図
④道路使用の方法及び形態を具体的に説明する資料
⑤交通量調査資料、迂回路図その他道路使用に関し警察署長が必要と認めたもの
※上記は、静岡県の場合になります。
しかし、道路使用許可といって様々な場合があり、場所や道路の幅等も全て同じということはありません。道路使用許可以外にも他の管理会社の同意書を求められる場合もありますし、通行許可といった別の手続きを経る場合もあります。
なお、一定の期間にわたって仮設足場等を道路上に設置する際は、道路許可と併せて道路占用許可を取得する必要があります。
書類の種類と作成方法

必要となる書類についてざっくりと解説したところで、次はそれぞれの内容についてみていきます。
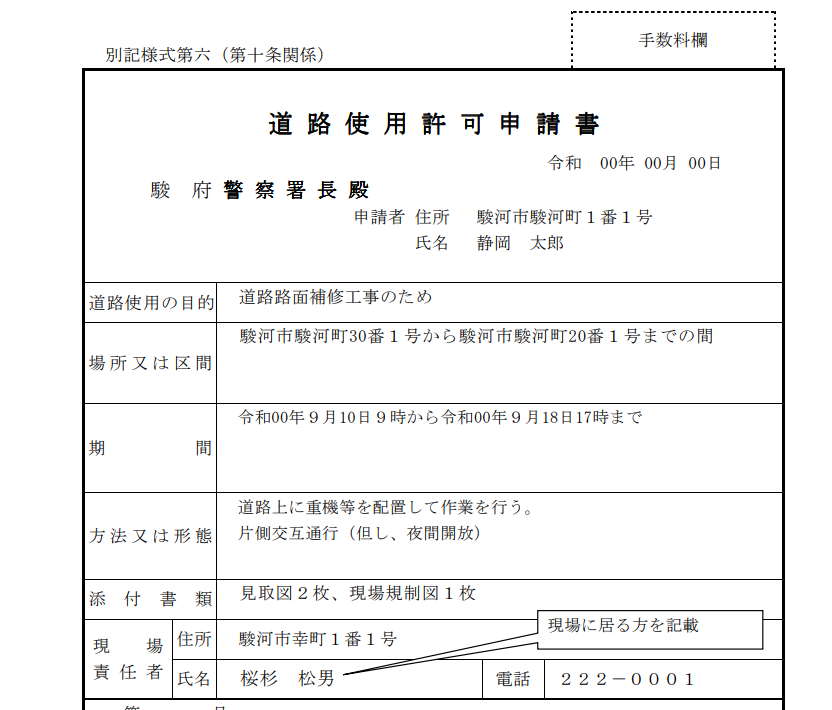
許可申請書
こちらは静岡県警察署HPの記載例より引用しています。道路使用許可申請書の様式は各都道府県によって異なりますが、記載する事項はおおむね共通しています。申請者の氏名及び住所をはじめ、使用する道路の場所やその期間など基本的な情報を記載していきます。
位置図及び区間の見取図
位置図とは使用する場所や区間、工事の施工現場などの位置関係を示す図面です。該当する場所に赤く印を入れてGoogleマップ等を添付しても構いません。実際に作業する場所がわかれば良いです。
道路使用の方法及び形態を具体的に説明する資料
作成のポイントは以下のとおりです。
・使用する道路の幅員を記載
・道路の名前や路線名を明記
・誘導員の配置を明記
・作業区間(規制区間)を明記
・作業車の全幅・全長を明記
面倒な方は手書きでも構いません。ざっくりと道路の使用状況がわかるように作成されていることが望ましいです。
迂回経路図
先の記載例で紹介したケースになると、道路規制区間を考慮すると残幅員が2.5m以下になってしまったので全面通行止めが必要になります。
管轄する警察によって扱いが異なることもありますが、この場合は迂回路図を添付しなくてはいけません。
迂回路図は位置図と同様にGoogleマップでマーカー等で迂回路をなぞって添付すれば大丈夫です。全面通行止めの場合は自治会長の承諾書が必要になりますので、早めに準備をしておくことをオススメします。
まとめ

道路関連の許可申請は、状況によって手続きの難易度が極端に変化します。警察署や公営所等に何度も足を運んで協議しなければならないこともありえます。煩わしい手続きは専門家に任せて、本業に注力することを強くお薦めいたします。遠方地域で申請に行けない場合やお急ぎの場合は是非弊所にお問い合わせください。
ご依頼方法について
何が必要な書類なのかがよくわからない・・
登録手続きすべてを任せたい!
このようなお客様のお悩み・疑問をすぐに解決いたします。
弊所では「フォーム・LINE・電話」の各種ツールにてお問い合わせ窓口をご用意しております。
お急ぎのご依頼、必要書類の確認、料金について等々、お気軽にお問い合わせ下さいませ。
お問い合わせフォームからはこちらから
個人情報保護方針はこちらから
LINEからのお問い合わせ
当事務所のLINE公式アカウントです。トークや通話でのお問い合わせにご利用ください!ご連絡お待ちしております!
お電話でのご連絡もお待ちしています!
※午前8:00〜午後9:00(土日祝日対応可能)
出られなかった際は、当日以内に必ず折り返しします




